このブラウザは、JavaScript が無効になっています。JavaScriptを有効にして再度、お越しください。
ログイン
特定非営利活動法人
静岡IDバスケットボール連盟
静岡IDバスケットボール連盟
ブログ
バスケットボールフェスタin藤枝
キャビネット
ご支援
お問い合わせ
県内活動団体
【わかふじスポーツ大会】
HP募集広告
協賛A
2025
11
日
月
火
水
木
金
土
26
27
28
29
30
31
1
2
3
4
5
6
7
8
9
10
11
12
13
14
15
16
17
18
19
20
21
22
23
24
25
26
27
28
29
30
1
2
3
4
5
6
COUNTER
トップ
>
静岡IDバスケットボール連盟
> ブログ
ブログ
>> 記事詳細
< 前の記事へ
次の記事へ >
2024/12/20
バスケットボールフェスタin藤枝が開催されます!
| by
のり
今週末12月22日(日) 第17回バスケットボールフェスタin藤枝が開催されます。
詳細は、
こちら!
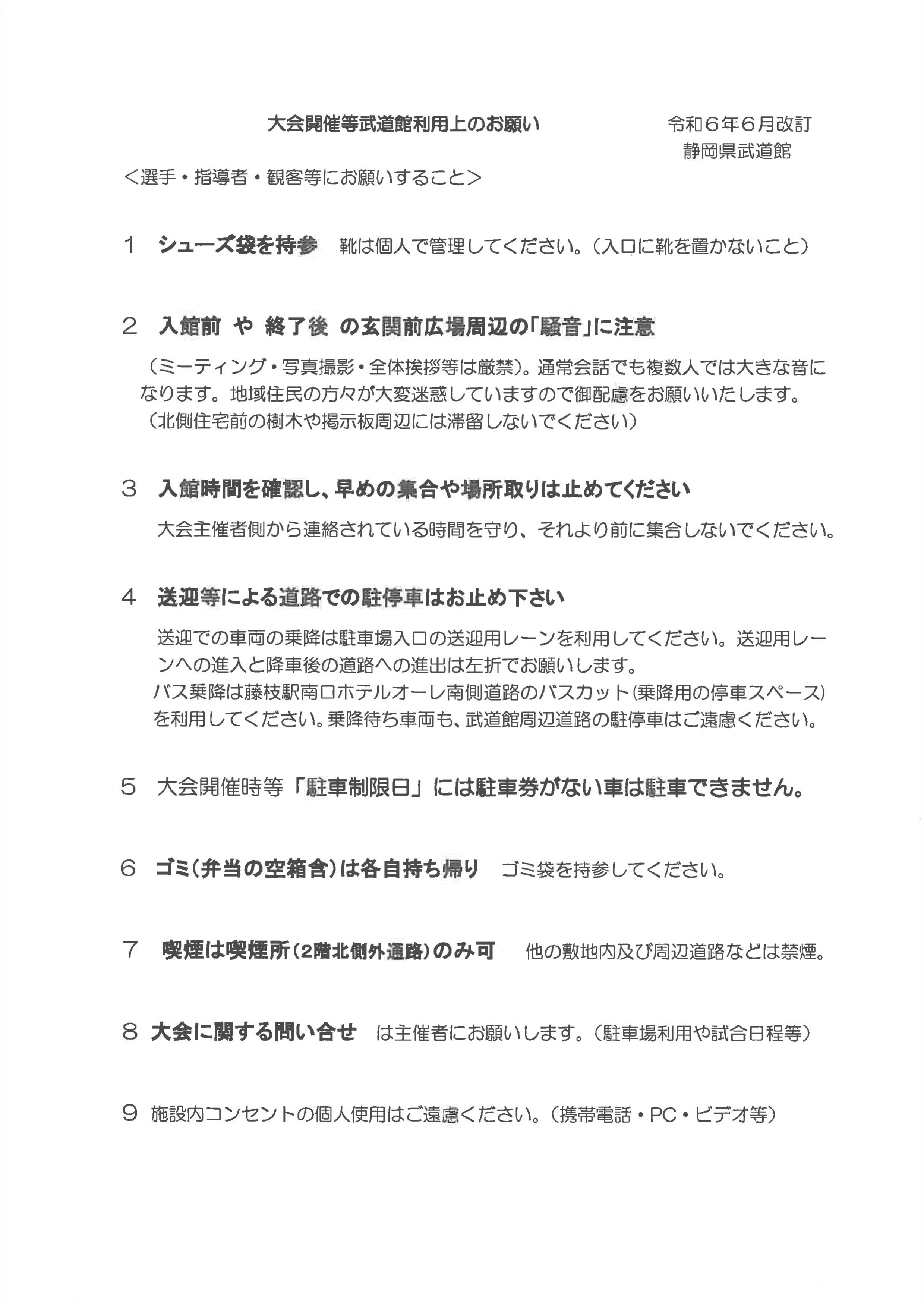
会場の県武道館よりお願いがあります。
確認してから、来場をお願いします!
武道館より-002.jpg
← 印刷はこちら
10:24 |
投票する
| 投票数(0) |
バスケットボールフェスタ
< 前の記事へ
次の記事へ >
一覧へ戻る
Copyright(c) アクティブ湖西 All Rights Reserved. / Powered by NetCommons2
The NetCommons Project